温馨提示:检测到当前未使用谷歌浏览器,为保证您安全、高效完成招投标工作,点击下载并安装谷歌浏览器。

X

浏览器下载

X

采购信息平台

附件2 申请登记产品表

发布日期:   |  作者:   (共访问268次)

申请登记产品表上传要求:

1、产品表中请填写贵司主营的工程物资品名;

2、产品表请盖公章后扫描上传。

申请登记产品表-20220627.docx


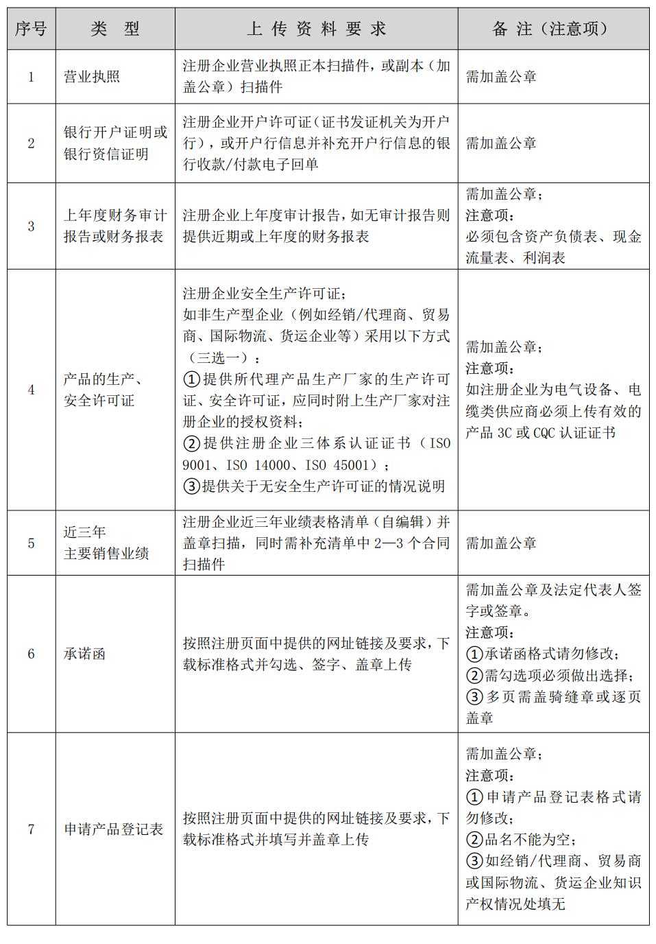
供应商注册——资质上传最新要求及注意事项

表格截图.jpg


最新公告

  • 毛里求斯M-2026552-11地拖式混凝土拖泵及配件采购计划任务

    截止

    发布

  • 电线电缆252420米任务

    截止

    发布

  • 海二公司PWJ-G161变压器采购任务

    截止

    发布

  • 海二公司BCB-G015办公及生活用品采购任务

    截止

    发布